GETFLOWS V&V Manual
Geosphere Environmental Technology Corp.
v0.5.0 – 2023/01/04
GETFLOWS (General purpose Terrestrial fluid-FLOW Simulator) is a general-purpose numerical simulator useful to analyze the behavior of three-dimensional fluid flow, solute transport and heat transport in the terrestrial hydro-sphere. This simulator can solve three-dimensional multiphase multi-component fluid system in isothermal/non-isothermal environments from laboratory scale to watershed scale.
The simulator implements our original surface water and ground water interaction analysis method. It can analyze the interaction between the influent of river and the spring and the ground water. The human-induced climate and ground condition change has influenced in the underground fluid. Also such underground condition as the tunnel excavation and underground construction has influenced in the ground fluid. This simulator can compute both influences in ground and underground fluid to evaluate the analysis of practical precision.
GETFLOWS is applicable to such various fields as commonly-used ground water analysis, river flow analysis, flood overflow analysis, surface water and ground water interactive analysis, advection-dispersion analysis including contaminant, advection-dispersion analysis, oil reservoir analysis, heat analysis. We have prepared typical example solutions for common problems. You can use them as templates to analyze in the multiple methods. Analysts should only modify some parts of input data to meet the analysis appropriate for their intended use.
GETFLOWS latest version undergoes a major upgrade particularly in terms of input-output data specification. This upgrade makes the data format more friendly, reusable and structured. Regarding more information about the input-output data, please refer to the operation manual. Additionally this data set collection could work well as your templates.
We provide the first data set collection here. Some test cases that come from the historical development and maintenance of GETFLOWS are compiled in this collection. GETFLOWS is applied on the V&V cases (Verification & Validation) to diagnose the accuracy and functionality of the simulator. In this documentation, samples of GETFLOWS data sets are presented as examples of standard problems in water-air two-phase flow analysis. These samples only represent a portion of the test cases used in the V&V program.
The V&V1 program is an important element in the chain of GETFLOWS quality assurance program. In the following, the test cases fall into 3 categories:
CATEGORY-I-0: Validating the basic functions without the analysis mode
CATEGORY-I-1: Validating the simulator function according to the analysis mode
CATEGORY-I-2: Validating the built-in models and data on the simulator
The collection presented here includes validation examples used for benchmark calculation, comparison with theoretical calculation and comparison with other codes. Most of the test cases are falling in CATEGORY-1. A table that list the main verification features for each test case is presented at the end of the document (Table 6.1). Currently, focus is made on the water-air two-phase flow analysis, which is the most basic analysis mode in GETFLOWS. These data sets cover small simple system. In the future, we will include pratical test at watershed scale and test cases conducted during the validation of CATEGORY-I-2.
| Test category | [o] theoretical solution,
[_] benchmark, [_] test data |
| Fluid system | [o] isothermal,
[_] non-isothermal |
[o] water, [o]
gas (air), [_] NAPL, [_] species
composition |
|
| Type of analysis | water-air 2phase flow analysis |
| Dimension | [o] 1-dimension,
[_] 2-dimension, [_] 3-dimension |
| Entry list | ci11.dat |
| Reference | (Tosaka 2007) |
| Compared to | Excel file, runtest program |
| GETFLOWS base input | base-input |
| GETFLOWS card input | [card-input][CI1_card] |
Width W [m], length L [m], slope \(\theta\) [-], water depth h [m] are the geometrical properties of a one dimensional open channel (Figure 1). Water levels at both ends were fixed. Steady state flow rates Q [m3/s] which were obtained for analytical and numerical solutions were compared.
\[v = \frac{R^{\frac{2}{3}}}{n}\left( \sin\left( \theta \right) \right)^{\frac{1}{2}}\]
with
\[R = \frac{\text{Wh}}{W + 2h}\]
where, \(v\) is mean flow rate [m/s], \(R\) is hydraulic radius [m], \(n\) is Manning’s roughness coefficient [ m-1/3s].
Finally the volumic flow rate is given by the formula:
\[v_{\text{vol.}} = v \times Wh\]
100 [m] length of the channel was divided into 1.0 [m] equal size grid mesh. Boundary conditions were applied at each grid boundaries. In GETFLOWS, channel was represented by 2nd layer, while 1st and 3rd layers were assigned for Atmospheric layer and impermeable channel bed respectively. In each layer, there were 102 grids ( 100 grids for channel + 2 end boundaries). Total No. of grids assigned for 3 layers were 306 as shown in Figure 2.
| Symbol | Units | Value | |
|---|---|---|---|
| Total No of grids | NNBLK | [-] | 306 |
| No of grids in X direction | NX | [-] | 102 |
| No of grids in Y direction | NY | [-] | 1 |
| No of grids in Z direction | NZ | [-] | 3 |
| Width of the channel | W | [m] | 100.0 |
| Height of the channel bed | H | [m] | 0.10 |
| Length of the channel | L | [m] | 100.0 |
| Water depth | h | [m] | 1.00 (0.1?) |
| Symbol | Units | Value | |
|---|---|---|---|
| Aqueous phase density | \(\rho\)w | [kg/m3] | 998.2 |
| Aqueous phase compressibility | Cf | [1/Pa] | 0 |
| Aqueous phase viscosity | \(\mu\) | [Pa s] | 1.002×10-3 |
| Aqueous phase viscosity coefficient | C\(\mu\) | [1/Pa] | 0 |
| Property | Symbol | Units | 1st layer | 2nd layer | 3rd layer |
|---|---|---|---|---|---|
| Density | \(\rho\) | [kg/m3] | 2500 | 2500 | 2500 |
| Porosity | \(\varphi\) | [-] | 1.0×1030 | 1.0 | 1.0 |
| Roughness coefficient (Manning) | n | [m-1/3s] | - | 0.03 | - |
| flow [m3/s] | |
|---|---|
| Analytical solution | 2.2679501 |
| GETFLOWS simulation | 2.2679486 |
The root mean square error (RMSE) was used to compare the analytical results and the results of GETFLOWS simulation. The RMSE is computed with:
\(RMSE = \sqrt{\frac{1}{N}\sum_{i = 1}^{N}\left( A_{i} - N_{i} \right)^{2}}\).
In this expression, N is the number of elements of the vectors to be compared, \(A_{i}\left( i = 1,\ldots,N \right)\) are the analytical results and \(N_{i}\left( i = 1,\ldots,N \right)\) are the numerical results obtained with GETFLOWS. The RMSE value is shown below.
| RMSE [m3/s] |
|---|
| 1.46×10-6 |
FourPt is an open source code from United States Geological survey (USGS).
| Test category | [_] Analytical solution,
[_] Benchmark, [_] Test Data |
| Fluid system | [_] isothermal,
[_] non isothermal |
[o] water, [o]
gas (air), [_] NAPL, [_] species
composition |
|
| Type of analysis | water-gas 2 phase flow analysis |
| Dimension | [_] 1-dimension,
[_] 2-dimension, [_] 3-dimension |
| Entry list | ci12.dat |
| References | Lewis L. DeLong, David B. Thompson, and Jonathan K. Lee: The Computer Program FourPt (Version 95.01), A Model for Simulating One-Dimensional, Unsteady, Open-Channel Flow, U.S. Geological Survey, Water-Resources Investigations Report 97-4016 |
| Compared to | FourPT |
| GETFLOWS base input | base-input |
| GETFLOWS card input | [card-input][CI2_card] |
This test case is a benchmark calculation of FourPT code which is developed by USGS. One dimensional open channel flow is simulated for assigned upstream boundary condition. As shown in Figure 4, open channel length is 100,000 [m]. Width is 100 [m] and the channel slope is 0.001 [-]. For upstream end, Pete’s Hydrograph is assigned to provide required boundary condition. In FourPT, Dynamic Wave and Diffusion Wave concept are used for the surface flow calculation. In GETFLOWS, Linearized Diffusion Wave concept is used. Simulation results of GETFLOWS were compared with the FourPT results obtained from both Dynamic Wave and Diffusion Wave analysis.
| Symbol | Units | Value | |
|---|---|---|---|
| Total No of grids | NNBLK | - | 303 |
| No of grids in X direction | NX | - | 101 |
| No of grids in Y direction | NY | - | 1 |
| No of grids in Z direction | NZ | - | 3 |
| Width of the channel | W | [m] | 100 |
| Slope height of the channel bed | H | [m] | 100 |
| Length of the channel | L | [m] | 100,000 |
| Water depth at upstream | h | [m] | 1.5 |
| Symbol | Units | Value | |
|---|---|---|---|
| Aqueous phase density | \(\rho\)w | [kg/m3] | 998.2 |
| Aqueous phase compressibility | Cf | [1/Pa] | 0 |
| Aqueous phase viscosity | \(\mu\) | [Pa s] | 1.002×10-3 |
| Aqueous phase viscosity coefficient | C\(\mu\) | [1/Pa] | 0 |
| Symbol | Units | 1st layer | 2nd layer | 3rd layer | |
|---|---|---|---|---|---|
| Density | \(\rho\) | [kg/m3] | 2500 | 2500 | 2500 |
| Porosity | \(\varphi\) | [-] | 1.0×1030 | 1.0 | 1.0 |
| Equivalent roughness coefficient | n | [m-1/3s] | - | 0.026 | - |
![]() |
![]() |
![]() |
![]() |
![]() |
![]() |
![]() |
![]() |
The root mean square error (RMSE) was used to compare the results of FourPT and GETFLOWS simulation. The RMSE is computed with:
\(RMSE = \sqrt{\frac{1}{N}\sum_{i = 1}^{N}\left( A_{i} - N_{i} \right)^{2}}\).
In this expression, N is the number of elements of the vectors to be compared, \(A_{i}\left( i = 1,\ldots,N \right)\) are the results obtained with FourPT code and \(N_{i}\left( i = 1,\ldots,N \right)\) are the numerical results obtained with GETFLOWS. The RMSE values are shown below.
| Distance from upstream end [km] | FourPt (Dynamic Wave) | FourPt (Diffusion Wave) |
|---|---|---|
| 0.5 | 0.0701 | 0.0566 |
| 10.5 | 0.0772 | 0.0850 |
| 30.5 | 0.1545 | 0.1740 |
| 50.5 | 0.2386 | 0.2366 |
| Distance from upstream end [km] | FourPt (Dynamic Wave) | FourPt (Diffusion Wave) |
|---|---|---|
| 0.5 | 31.35 | 31.29 |
| 10.5 | 31.76 | 33.29 |
| 30.5 | 50.03 | 52.07 |
| 50.5 | 80.07 | 74.38 |
(water-gas 2-phase flow)
| Test category | [o] Analytical solution,
[_] Benchmark, [_] Test data |
| Fluid system | [o] isothermal,
[_] non-isothermal |
[o] water, [o]
gas (air), [_] NAPL, [_] species
composition |
|
| Type of analysis | Water gas two phase flow |
| Dimension | [o] 1-dimension,
[_] 2-dimension, [_] 3-dimension |
| Entry list | ci13.dat |
| References | (Tosaka 2007) p130-132 |
| Compared to | Excel file |
| GETFLOWS base input | base-input |
| GETFLOWS card input | [card-input][CI3_card] |
This test was carried out for a 1 dimensional isothermal porous media of cross sectional area, A [m2], and length L [m]. Fixed pressure head boundary conditions were assigned at the ends of the column to maintain steady state flow rate Q [m3/s] through the porous media. Five different cases were conducted altering the boundary pressures and the permeability of porous media. Simulations were carried out for both horizontal and vertical directions. The simulation results for all the cases were compared with the analytical solutions.
| Symbol | Units | Horizontal model | Vertical model | |
|---|---|---|---|---|
| Total No. of grids | NNBLK | [-] | 48 | 15 |
| No. of grids in X direction | NX | [-] | 12 | 1 |
| No. of grids in Y direction | NY | [-] | 1 | 1 |
| No. of grids in Z direction | NZ | [-] | 4 | 15 |
| Length of the column | L | [m] | 10 | |
| Cross sectional area | A | [m2] | 1 | |
| Gravitational acceleration | g | [m/s2] | 9.80665 |
| Symbol | Units | Values | |
|---|---|---|---|
| Aqueous phase density | \(\rho\)w | [kg/m3] | 998.2 |
| Aqueous phase compressibility | Cf | [1/Pa] | 0 |
| Aqueous phase viscosity | \(\mu\) | [Pa s] | 1.002×10-3 |
| Aqueous phase viscosity coefficient | C\(\mu\) | [1/Pa] | 0 |
| Symbol | Units | Atmosphere | Surface | Permeable Stratum | Impervious Stratum | Upstream, Downstream | |
|---|---|---|---|---|---|---|---|
| Density | \(\rho\) | [kg/m3] | 2500 | 2500 | 2500 | 2500 | 2500 |
| Porosity | \(\varphi\) | [-] | 1.0×1030 | 1.0×1030 | 0.4 | 1.0×1030 | 1.0×1030 |
| Permeability | K | [m2] | 9.87×10-34 | 9.87×10-34 | Table 3.18 | 0 | 9.87×10-34 |
| Compressibility ratio | Cr | [1/Pa] | 0 | 0 | 0 | 0 | 0 |
| Symbol | Units | Cases 1,6 | Cases 2,7 | Cases 3,8 | Cases 4,9 | Cases 5,10 | |
|---|---|---|---|---|---|---|---|
| Pressure difference | P1-P2 | [MPa] | 9.80665×10-2 | 4.903325×10-2 | 1.96133×10-1 | 9.80665×10-2 | 9.80665×10-2 |
| Absolute permeability | K | [m2] | 1.0×10-12 | 1.0×10-12 | 1.0×10-12 | 1.0×10-15 | 1.0×10-9 |
| Units | Case 1 | Case 2 | Case 3 | Case 4 | Case 5 | |
|---|---|---|---|---|---|---|
| Analytical | [m3/day] | 8.4560×10-1 | 4.2280×10-1 | 1.6912 | 8.4560×10-4 | 8.4560×102 |
| GETFLOWS | [m3/day] | 8.4560×10-1 | 4.2280×10-1 | 1.6912 | 8.4560×10-4 | 8.4560×102 |
| Units | Case 6 | Case 7 | Case 8 | Case 9 | Case 10 | |
|---|---|---|---|---|---|---|
| Analytical | [m3/day] | 1.7741 | 1.3513 | 2.6197 | 1.7741×10-3 | 1.7741×103 |
| GETFLOWS | [m3/day] | 1.7741 | 1.3513 | 2.6197 | 1.7741×10-3 | 1.7741×103 |
The root mean square error (RMSE) was used to compare the analytical results and the results of GETFLOWS simulation. The RMSE is computed with:
\[RMSE = \sqrt{\frac{1}{N}\sum_{i = 1}^{N}\left( A_{i} - N_{i} \right)^{2}}\]
In this expression, N is the number of elements of the vectors to be compared, \(A_{i}\left( i = 1,\ldots,N \right)\) are the analytical results and \(N_{i}\left( i = 1,\ldots,N \right)\) are the numerical results obtained with GETFLOWS. The RMSE values are shown below.
| Case 1 | Case 2 | Case 3 | Case 4 | Case 5 | |
|---|---|---|---|---|---|
| RMSE [m3/day] | 0.000 | 0.000 | 0.000 | 0.000 | 0.000 |
| Case 6 | Case 7 | Case 8 | Case 9 | Case 10 | |
|---|---|---|---|---|---|
| RMSE [m3/day] | 0.000 | 0.000 | 0.000 | 0.000 | 0.000 |
| Test category | [o] Analytical solution,
[_] Benchmark, [_] Test data |
| Fluid system | [o] isothermal,
[_] non-isothermal |
[o] water, [o]
gas(air) [_]NAPL, [_]species composition |
|
| Type of analysis | Water gas two phase flow |
| Dimension | [o] 1-dimension,
[_] 2-dimension, [_] 3-dimension |
| Entry list | ci14.dat |
| References | (Tosaka 2007) p142 |
| Compared to | Excel file |
| GETFLOWS base input | base-input |
| GETFLOWS card input | [card-input][CI4_card] |
Cross-sectional area of A [m2] and the length of L [m] falling head test system was intended obtained water level change over a given time. Instantaneous water head differences from the initial water head were compared with the theoretical solution. Standard atmospheric pressure was maintained at the outflow as the boundary condition.
Instantaneous head difference in the falling head test system, \(h\) [m] is given by:
\[\ln{\left( h \right) = - \frac{\text{kA}}{\text{aL}}}t + \ln\left( h_{0} \right)\]
where, \(\text{k\ }\)is permeability [m/s],\(A\) is the cross sectional area of the column [m2],\(L\) is the length of the column [m],\(a\) is the cross sectional area of the tube above the column [m2],\(h_{0}\) is the initial water head difference [m].
| Symbol | Units | Units | |
|---|---|---|---|
| Total No. of grids | NNBLK | [-] | 13 |
| No. of grids in X direction | NX | [-] | 1 |
| No. of grids in Y direction | NY | [-] | 1 |
| No. of grids in Z direction | NZ | [-] | 13 |
| Height of the column | L | [m] | 1.05 |
| Cross sectional area of the column | A | [m2] | 1 |
| Cross sectional area of the pipe | a | [m2] | 1 |
| Gravitational acceleration | g | [m/s2] | 9.80665 |
| Symbol | Units | Value | |
|---|---|---|---|
| Aqueous phase density | \(\rho\)w | [kg/m3] | 998.2 |
| Aqueous phase compressibility | Cf | [1/Pa] | 0 |
| Aqueous phase viscosity | \(\mu\) | [Pa s] | 1.002×10-3 |
| Aqueous phase viscosity coefficient | C\(\mu\) | [1/Pa] | 0 |
| Symbol | Units | Atmosphere | Surface | Permeable Stratum | Downstream | |
|---|---|---|---|---|---|---|
| Density | \(\rho\) | [kg/m3] | 2500 | 2500 | 2500 | 2500 |
| Porosity | \(\varphi\) | [-] | 1.0×1030 | 1.0×1030 | 0.3 | 1.0×1030 |
| Absolute permeability | K | [m2] | 9.87×1034 | 9.87×1034 | 1.00×10-12 | 1.00×10-12 |
| Compressibility ratio | Cr | [1/Pa] | 0 | 0 | 0 | 0 |
| Symbol | Units | Case1 | Case2 | Case3 | |
|---|---|---|---|---|---|
| Initial water head difference | h0 | [m] | 2.05 | 11.05 | 1.15 |
RMSE (Root Mean Square Error) was estimated. N is the total number of results checked. FourPt’s numerical solutions are represented by \(T_i (i = 1 ... N)\) while GETFLOWS’ numerical solutions are represented by \(A_i (i = 1 ... N)\).
\[RMSE = \sqrt{\frac{1}{N}\sum_{i}^{}\left( T_{i} - A_{i} \right)^{2}}\]
| Initial water head difference [m] | No of comparison points | Time range of data [day] | RMSE of water height [m] | |
|---|---|---|---|---|
| Case1 | 2.05 | 100 | 0.8 | 8.6902×10-4 |
| Case2 | 11.05 | 100 | 2.25 | 2.4384×10-2 |
| Case3 | 1.15 | 100 | 0.058 | 2.4797×10-5 |
| Test category | [_] Analytical solution,
[_] Benchmark, [o] Test data |
| Fluid system | [o] isothermal,
[_] non-isothermal |
[o] water, [o]
gas (air), [_] NAPL, [_] species
composition |
|
| Type of analysis | water-air two phase fluid flow |
| Dimension | [_] 1-dimension,
[_] 2-dimension, [o] 3-dimension |
| Entry list | ci15.dat |
| References | (Tosaka 2007) p218-226 |
| Compared to | Excel file |
| GETFLOWS base input | base-input |
| GETFLOWS card input | [card-input][CI5_card] |
The goal is to reproduce the pressure in a confined aquifer with the presence of a pumping well.
We consider a confined aquifer of saturated thickness \(H\) [m] where a continuous pumping Q [m3/s] is applied. To validate the simulation, the pressure values \(P\) [Pa] at unsteady state are compared with the analytical solutions. Note that in the analytical steady state calculation, the compressibility of water (and aquifer material) is not considered. However, compressibility is considered in the time transient unsteady flow calculation.
In steady state with constant rate pumping, the pressure varies with the distance to the pumping well according to the following analytical equation (Handbook of groundwater engineering, p.3-18):
\[P = P_{0} - \frac{\text{Q}\mu}{2\pi\text{KH}}\ln\left( \frac{r_{e}}{r} \right)\]
where \(P_{0}\) [Pa] is the pressure at distance \(r_{e}\) [m], \(Q\) is the pumping rate [m3/s], \(\mu\) is the viscosity coefficient [Pa s], \(K\) is the absolute permeability [m2],\(\text{\ H}\) is aquifer thickness [m] and \(r\) is the distance from the centre of pumping well [m].
In unsteady state, the pressure variation at a distance r [m] from the pumping well can be written as:
\[P_{i} - P\left( t,r \right) = \frac{\text{QB}\mu}{2\pi\text{KH}}P_{d}\left( t_{D},r_{D} \right)\]
\[P_{d}\left( t_{D},r_{D} \right) = - \frac{1}{2}E_{i}\left( - \frac{r_{D}^{2}}{4t_{D}^{2}} \right)\]
\[t_{D} = \frac{\text{Kt}}{\phi\mu C_{t}r_{w}^{2}},r_{D} = \frac{r}{r_{w}}\]
\[E_{i}\left( - x \right) = - \int_{x}^{+ \infty}\frac{e^{- u}}{u} = \ln x - \frac{x}{1!} + \frac{x^{2}}{2 \times 2!} - \frac{x^{3}}{3 \times 3!} + \cdots\]
Note that an approximation of the equation is given by:
\[P_{i} - P\left( t,r \right) = \frac{\text{QB}\mu}{2\pi KH}\left( \frac{1}{2}\ln t + \frac{1}{2}\ln{\frac{K}{\phi\mu C_{t}r_{w}^{2}} + 0.40454} \right)\]
where, Pi is initial pressure [Pa], B is formation volume factor [-], t is time [s], \(\phi\) is porosity [-], Ct is compressibility [1/Pa], rw is well radius [m].
| Symbol | Units | Value | |
|---|---|---|---|
| Total No. of grids | NNBLK | [-] | 132613 |
| No. of grids in X direction | NX | [-] | 101 |
| No. of grids in Y direction | NY | [-] | 101 |
| No. of grids in Z direction | NZ | [-] | 13 |
| Gravitational acceleration | g | [m/s2] | 9.80665 |
| Height | H | [m] | 10 |
| Pumping rate | Q | [m3/s] | 1.736×10-4 |
| Well radius | rw | [m] | 0.01 |
| Influence radius | re | [m] | 10000 |
| Initial pressure | Pi | [MPa] | 0.106372 |
| Radius of the influential area of the pressure | P0 | [MPa] | 0.106372 |
| Symbol | Units | Value | |
|---|---|---|---|
| Aqueous phase density | \(\rho\)w | [kg/m3] | 998.2 |
| Aqueous phase compressibility | Cf | [1/Pa] | 1.0×10-5 |
| Aqueous phase viscosity | \(\mu\) | [Pa s] | 1.002×10-3 |
| Coefficient of aqueous phase viscosity | C\(\mu\) | [1/Pa] | 0 |
| Formation volume factor | B | [-] | 1 |
| Compressibility | \[C_{t}\] | [1/Pa] | 5.60844E-10 |
| Symbol | Units | Atmosphere | Surface | Underground | Impervious Stratum | Boundary | |
|---|---|---|---|---|---|---|---|
| Density | \(\rho\) | [kg/m3] | 2500 | 2500 | 2500 | 2500 | 2500 |
| Porosity | \(\varphi\) | [-] | 1.0×1030 | 1 | 0.5 | 0 | 1.0×1030 |
| Permeability | K | [m2] | 9.87×10-6 | 9.87×10-6 | 1.0×10-12 | 0 | 1.0×10-12 |
| Compressibility | Cr | [1/Pa] | 4.5×10-5 | 4.5×10-5 | 4.5×10-5 | 4.5×10-5 | 4.5×10-5 |
| ratio |
The root mean square error (RMSE) was used to compare the analytical results and the results of GETFLOWS simulation. The RMSE is computed with:
\(RMSE = \sqrt{\frac{1}{N}\sum_{i = 1}^{N}\left( A_{i} - N_{i} \right)^{2}}\).
In this expression, N is the number of elements of the vectors to be compared, \(A_{i}\left( i = 1,\ldots,N \right)\) are the analytical results and \(N_{i}\left( i = 1,\ldots,N \right)\) are the numerical results obtained with GETFLOWS. The RMSE values are shown below.
| Time [day] | distance [m] | No of comparison points | RMSE [MPa] |
|---|---|---|---|
| 20.5 | [0,1000] | 16 | 5.59331E-03 |
| [0,100] | 39.6 | 42 | 8.22956E-04 |
| Test classification | Analytical solution, [_]
Benchmark, [_] Test data |
| Fluid system: | [o] isothermal,
[_] non-isothermal |
[o] Water, [o]
gas (air), [_] NAPL, [_] Species
composition |
|
| Type of analysis: | Water-air 2 phase flow |
| Dimension: | [_] 1-dimension,
[o] 2-dimension, [_] 3-dimension |
| Entry list: | ci16.dat |
| References: | (1999) p350-351 |
| Compared to | Excel file |
| GETFLOWS base input | base-input |
| GETFLOWS card input | [card-input][CI6_card] |
Here the effect of periodical variation of sea level due to tides to an adjacent confined aquifer was simulated and the simulation results were compared with analytical solutions. The following expressions formalize the analytical solution for the water level fluctuations in the confined aquifer due to the tidal effect.
\[w\left( t,x \right) = a \bullet exp\left( - \text{mx} \right)\cos\left( \sigma\text{t} - \text{mx} \right)\]
with
\[\begin{matrix} \sigma = \frac{2\pi}{T} \\ m = \sqrt{\frac{\sigma\text{S}}{\left( 2\text{Kb} \right)}} \\ S = \rho_{w}\phi\text{gb}\left( C_{f} + C_{r} \right) \\ \end{matrix}\]
where, \(w\left( t,x \right)\) is the fluctuation around the mean sea level [m], \(a\) is the tidal amplitude [m], \(x\) is the distance from the coast [m], \(t\) is the time [s], \(T\) is the cycle time [s], \(S\) is the storage coefficient [-], \(K\) is the hydraulic conductivity [m/s], \(b\) is the thickness of confined aquifer [m], \(\phi\) is the effective porosity [-], \(\rho_{w}\) is the liquid density [kg/m3], \(g\) is gravitational acceleration [m/s2], \(C_{f}\) is the compressibility of liquid [1/Pa], \(C_{r}\) is the compressibility of aquifer media [1/Pa]. Note that to obtain the water level fluctuation from the bottom of sea, is the mean sea level \(h\) [m] should be added to \(w\left( t,x \right)\).
| Symbol | Units | Value | |
|---|---|---|---|
| Total No. of grids | NNBLK | [-] | 3417 |
| No. of grids in X direction | NX | [-] | 201 |
| No. of grids in Y direction | NY | [-] | 1 |
| No. of grids in Z direction | NZ | [-] | 17 |
| Property | Units | Value | Symbol |
|---|---|---|---|
| Aqueous phase density | [kg/m3] | 998.2 | \(\rho~w~\) |
| Aqueous phase compressibility | [1/Pa] | 4.59×10-5 | \(C~f~\) |
| Aqueous phase viscosity | [Pa s] | 1.002×10-3 | \(\mu\) |
| Coefficient of aqueous phase viscosity | [1/Pa] | 0 | \(C~\mu~\) |
| Symbol | Units | Aquiclude | Confined Aquifer | Boundary | Sea | |
|---|---|---|---|---|---|---|
| Density | \(\rho\) | [kg/m3] | 2500 | 2500 | 2500 | 2500 |
| Porosity | \(\varphi\) | [-] | 0.2 | 0.2 | 1.0×1030 | 1.0×1030 |
| Permeability | K | [m2] | 0 | 1.0×10-12 | 9.87×1034 | 9.87×1034 |
| Compressibility ratio | Cr | [1/Pa] | 1.02×10-5 | 1.02×10-5 | 1.02×10-5 | 1.02×10-5 |
| Symbol | Units | Value | |
|---|---|---|---|
| Initial water level | h0 | [m] | -5 |
| Tidal amplitude | a | [m] | 1 |
| Periodical cycle | T | [s] | 86400 |
| Thickness of the confine aquifer | b | [m] | 5 |
| Mean sea level position | h | [m] | -5 |

Fig: Comparison of analytical and numerical results for the water level fluctuation in the aquifer from sea boundary (C-I-6)

Fig: Residual water level fluctuations from mean sea level at different points with time (C-I-6)
The root mean square error (RMSE) was used to compare the analytical results and the results of GETFLOWS simulation. The RMSE is computed with:
\[RMSE = \sqrt{\frac{1}{N}\sum_{i = 1}^{N}\left( A_{i} - N_{i} \right)^{2}}\]
In this expression, N is the number of elements of the vectors to be compared, \(A_{i}\left( i = 1,\ldots,N \right)\) are the analytical results and \(N_{i}\left( i = 1,\ldots,N \right)\) are the numerical results obtained with GETFLOWS. The RMSE values are shown below.
| Elapsed time [day] | Comparison interval [m] | No. of comparison points | RMSE [m] |
|---|---|---|---|
| 0.5 | [0,2500] | 120 | 5.019×10-3 |
| 1 | [0,2500] | 120 | 5.655×10-3 |
| 1.25 | [0,2500] | 120 | 3.852×10-3 |
| 1.75 | [0,2500] | 120 | 2.979×10-3 |
| Location | Comparison interval [day] | No. of comparison points | RMSE [m] |
|---|---|---|---|
| Point1 | [0,2] | 201 | 1.193×10-4 |
| Point2 | [0,2] | 201 | 5.709×10-3 |
| Point3 | [0,2] | 201 | 4.378×10-3 |
| Test categoty | [o] Analytical solution,
[_] Benchmark, [_] Test data |
| Fluid system | [o] isothermal,
[_] non-isothermal |
[o] water, [o]
gas (air), [_] NAPL, [_] species
composition |
|
| Type of analysis | water- air 2 phase flow |
| Dimension | [o] 1-dimension,
[_] 2-dimension, [_] 3-dimension |
| Entry list | ci17.dat |
| References | |
| Compared to | Excel file |
| GETFLOWS base input | base-input |
| GETFLOWS card input | [card-input][CI7_card] |
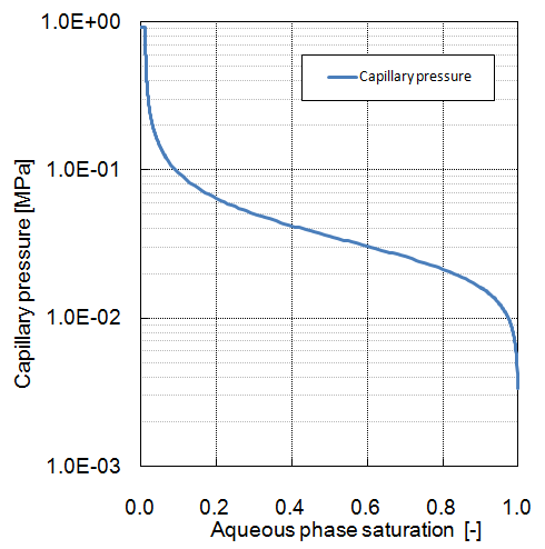
A uniform unconfined aquifer was considered in which the water table lied 100 m below the ground surface. Effective water saturation in the unsaturated zone was theoretically calculated and compared with the simulator results. GETFLOWS numerical calculation in this simulation was based on water – air two phase fluid system. However in the present calculation the movement of air was neglected. Here, the Van–Genuchten expression was used to calculate the water saturation and capillary pressure of the unsaturated area in GETFLOWS. The effective water saturation takes for following expression:
\[S_{e} = \frac{1}{\left( 1 + \left( \alpha\left| h_{c} \right| \right)^{n} \right)^{m}}\]
Expressed as a function of the saturation, the capillary head takes for form:
\[h_{c} = \frac{1}{\alpha}\left( \frac{1}{{S_{e}}^{1/m}} - 1 \right)^{1/n}\]
In these expressions, \(S_{e}\) is the effective saturation [-], \(h_{c}\) is the capillary head [m], \(\alpha\) is a parameter that depends on the reciprocal pressure of the non-wetting phase (air) [1/Pa], \(n\) and \(m\) are the Van-Genuchten parameters with \(n\) representing the uniformity of porous media specific to the soil type (high uniformity if \(n\) is large) and \(m = 1 - 1/n\).
| Symbol | Units | Value | |
|---|---|---|---|
| Total No. of grids | NNBLK | [-] | 203 |
| No. of grids in X direction | NX | [-] | 1 |
| No. of grids in Y direction | NY | [-] | 1 |
| No. of grids in Z direction | NZ | [-] | 203 |
| Column height | L | [m] | 100 |
| Cross sectional area of the column | A | [m2] | 1 |
| Gravitational acceleration | g | [m/s2] | 9.80665 |
| Symbol | Units | Value | |
|---|---|---|---|
| Aqueous phase density | \(\rho_{w}\) | [kg/m3] | 1000.0 |
| Gas phase density | \(\rho_{g}\) | [kg/m3] | 0.0 |
| Aqueous phase compressibility | \(C_f\) | [1/Pa] | 0 |
| Aqueous phase viscosity | \(\mu\) | [Pa s] | 1.002×10-3 |
| Coefficient of aqueous phase viscosity | \(C_\mu\) | [1/Pa] | 0 |
| Irreducible saturation | \(S_{irr}\) | [ ] | 0.01 |
| Symbol | Units | Atmosphere | Surface | Underground | Upstream | |
|---|---|---|---|---|---|---|
| Density | \(\rho\) | [kg/m3] | 2500 | 2500 | 2500 | 2500 |
| Porosity | \(\varphi\) | [-] | 1.0×1030 | 1.0×1030 | 0.2 | 1.0×1030 |
| Permeability | \(K\) | [m2] | 9.87×10-6 | 9.87×10-6 | 9.87×10-13 | 9.87×10-13 |
| Compressibility ratio | \(C_r\) | [1/Pa] | 0.0 | 0.0 | 0.0 | 0.0 |

Fig: Multiphase parameters - Relative permeability and capillary pressure curves (C-I-7){#fig:ci7pc}
Note that the hydrostatic condition is activated from the layer 203.
The root mean square error (RMSE) was used to compare the analytical results and the results of GETFLOWS simulation. The RMSE is computed with:
\(RMSE = \sqrt{\frac{1}{N}\sum_{i = 1}^{N}\left( A_{i} - N_{i} \right)^{2}}\).
In this expression, N is the number of elements of the vectors to be compared, \(A_{i}\left( i = 1,\ldots,N \right)\) are the analytical results and \(N_{i}\left( i = 1,\ldots,N \right)\) are the numerical results obtained with GETFLOWS. The RMSE values are shown below.
| Compared depth [m] | No of points | RMSE [m] |
|---|---|---|
| [0,100] | 201 | 4.275×10-3 |
| Test category | [_] Analytical solution,
[_] Benchmark, [_] Test data |
| Fluid system | [o] Isothermal,
[_] non-isothermal |
[o] water, [o]
gas (air), [_] NAPL, [_] species
composition |
|
| Type of analysis | water-gas 2 phase flow |
| Dimension | [_] 1-dimension,
[o] 2-dimension, [_] 3-dimension |
| Entry list | ci18.dat |
| References | Thunvik, R., 1987. Calculation on HYDROCOIN level 1 using the GWHRT flow model, SKB Technical Report 87-03. |
| GETFLOWS base input | base-input |
| GETFLOWS card input | [card-input][CI8_card] |
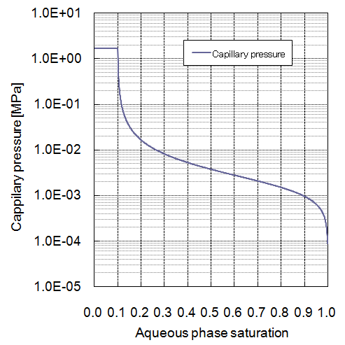
Groundwater flow in a porous media with heterogeneous permeability was simulated by GETFLOWS and general purpose multiphase flow simulator TOUGH2. Two dimensional heterogeneous porous media which is sandwiched between impermeable layers as shown in Figure 31 is considered for the simulation. Initially the system was kept at unsaturated condition then water was injected and allowed to flow through the media replacing the air. Transient process results were checked at two different points and compared as show in following figures
| Symbol | Units | Value | |
|---|---|---|---|
| Total No. grids | NNBLK | [-] | 286 |
| No. of grids in X direction | NX | [-] | 22 |
| No. of grids in Y direction | NY | [-] | 1 |
| No. of grids in Z direction | NZ | [-] | 13 |
| L | L | [m] | 20 |
| H | H | [m] | 10 |
| A | A | [m] | 3 |
| B | B | [m] | 1 |
| Gravitational acceleration | g | [m/s2] | 9.80665 |
Inflow pressure boundary condition - 0.297436 [MPa]
Inflow pressure boundary condition - 0.101303 [MPa]
| Property | Symbol | Units | Value |
|---|---|---|---|
| Aqueous phase density | \(\rho\)w | [kg/m3] | 998.2 |
| Gas phase density | \(\rho\)g | [kg/m3] | 0.0 |
| Aqueous phase compressibility | Cf | [1/Pa] | 4.5×10-5 |
| Aqueous phase viscosity | \(\mu\)w | [Pa s] | 1.002×10-3 |
| Coefficient of aqueous phase viscosity | C\(\mu\) | [1/Pa] | 1.0×10-5 |
| Property | Symbol | Units | Atmosphere | Surface | Permeable Stratum | Impervious Stratum | Injection Point | Outflow Boundary |
|---|---|---|---|---|---|---|---|---|
| Density | \(\rho\) | [kg/m3] | 2500 | 2500 | 2500 | 2500 | 2500 | 2500 |
| Porosity | \(\phi\) | [-] | 1.0×1030 | 1.0×1030 | 0.2 | 1.0×1030 | 1.0×1030 | 1.0×1030 |
| Permeability | K | [m2] | 9.87×10-6 | 0 | 1.00×10-11 | 0 | 1.00×10-11 | 1.00×10-11 |
| Compressibility ratio | \(C_r\) | [1/Pa] | 1.02×10-5 | 1.02×10-5 | 1.02×10-5 | 1.02×10-5 | 1.02×10-5 | 1.02×10-5 |
| Relative permeability curves | Capillary pressure curves |
|---|---|
![]() |
![]() |
| GETFLOWS | TOUGH2 | Legend | |
|---|---|---|---|
| 0.05 days | ![]() |
![]() |
![]() |
| 0.1 days | ![]() |
![]() |
![]() |
| 0.3 days | ![]() |
![]() |
![]() |
| 0.5 days | ![]() |
![]() |
![]() |
The root mean square error (RMSE) was used to compare the analytical results and the results of GETFLOWS simulation. The RMSE is computed with:
\(RMSE = \sqrt{\frac{1}{N}\sum_{i = 1}^{N}\left( A_{i} - N_{i} \right)^{2}}\).
In this expression, N is the number of elements of the vectors to be compared, \(A_{i}\left( i = 1,\ldots,N \right)\) are the analytical results and \(N_{i}\left( i = 1,\ldots,N \right)\) are the numerical results obtained with GETFLOWS. The RMSE values are shown below.
| Location | Time duration [s] | Nb of points for comparison | RMSE Pressure [MPa] | RMSE Saturation [-] |
|---|---|---|---|---|
| Point1 | 0-86400 | 3876 | 9.8636×10-4 | 5.8975×10-3 |
| Point2 | 0-86400 | 3876 | 5.4307×10-4 | 6.5300×10-3 |
| Test classification | [o] Analytical solution,
[_] Benchmark, [_] Test data |
| Fluid system | [o] Isothermal,
[_] non-isothermal |
[o] water, [o]
gas (air), [_] NAPL, [_] species
composition |
|
| Type of analysis | water- gas 2 phase flow, transport |
| Dimension | [o]1-dimension,
[_]2-dimension, [_]3-dimension |
| Entry list | ci18.dat |
| References | Charles Fitts, Groundwater science, Academic Press 2002 (p.381), Ogata and Banks (1961) |
| Compared to | Excel file |
| GETFLOWS base input | [base-input][CII1_base] |
| GETFLOWS card input | [card-input][CII1_card] |
This case is to simulate the solute transport in one dimension when chemical substance with assigned concentration is continuously injected at the source point (as Fig.1 shows below). The solute transport can be described with one dimensional convection-dispersion equation as follows.
\[- v\frac{\partial C}{\partial x} + D\frac{\partial^{2}C}{\partial x^{2}} = \ \frac{\partial C}{\partial t}\]
where \(D = D_0\varphi/\tau+ \alpha v\), \(D_0\) is the diffusion coefficient obtained by experiment to describe molecular diffusion, and D is the coefficient to describe hydrodynamic dispersion which also includes mechanical dispersion(\(\alpha v\)). The meaning of each parameter concerned is given in table1.
The rigorous solution of the equation is
\[C\left( x,t \right) = \ \frac{C_{0}}{2}\lbrack erfc\left( \frac{x - vt}{2\sqrt{\text{Dt}}} \right) + erfc(\frac{x + vt}{2\sqrt{\text{Dt}}})exp(\frac{\text{vx}}{D})\rbrack\]
\[\text{erfc}\left( x \right) = 1 - \operatorname{erf}\left( x \right) = 1 - \frac{2}{\sqrt{\pi}}\int_{0}^{x}{e^{- \varepsilon^{2}}\text{d}\varepsilon}\]
With the boundary condition of
\(C\left( x = 0 \right) = C_{0}\)
\(C\left( x = L \right) = C_{L}\)
The problem is depicted in Figure {Fig. 4.1}. A fluid flow steady state is established. The solute transport simulation is executed assuming an initial situation with concentration of 0.01 at inlet point (upstream) and 0 at outlet point (downstream). The dispersion length (\(\alpha\)) is assumed to be 0.03. The inlet and outlet concentration remains the same as initial value for the entire simulation.
| Parameter | Symbol | Units | Value |
|---|---|---|---|
| Fluid actual Velocity | v | m/s | 0.019128 |
| Flow Path Length | L | m | 10 |
| Diffusion Coefficient | D0 | m2/s | 0.0005 |
| Porosity | \(\varphi\) | [-] | 0.5 |
| Tortuosity | \(\tau\) | [-] | 1 |
| Dispersion Length | \(\alpha\) | m | 0.03 |
| Pressure | P | Mpa | 0.1033 |
| Boundary Conditions | At x = 0 | C0 = 0.01 | |
| At x = 10 | CL = 0 |
10m length of the column was divided into 1.0m equal size grid mesh, including 2 grids for boundaries. Total number of grids assigned for this case is 12 as shown in Fig. 2. Fixed pressure head boundary conditions were are assigned at the ends of the column to maintain steady state flow rate through the porous media.
{#fig:F29b}
| Symbol | Units | Value | |
|---|---|---|---|
| Total NO. of grids | NNBLK | [-] | 48 |
| NO. of grids in X direction | NX | [-] | 12 |
| NO. of grids in Y direction | NY | [-] | 1 |
| NO. of grids in Z direction | NZ | [-] | 4 |
| Width of the column | W | [m] | 1 |
| Length of the column | L | [m] | 10 |
| water depth | h | [m] | 1 |
| Boundary Conditions at \(NX= 1\) | \(C_0 = 0.01\) | \(P_0 = 2.1033\) |
| Boundary Conditions at \(NX= 12\) | \(C_L = 0\) | \(P_L= 0.1033\) |
| Symbol | Units | Value | |
|---|---|---|---|
| Aqueous phase density | \(\rho\)w | [Kg/m3 | ] 998.2 |
| Aqueous phase compressibility | Cf | [1/Pa] | 0 |
| Aqueous phase viscosity | \(\mu\) | [Pa.s] | 1.002*10-3 |
| Aqueous phase viscosity coefficient | C\(\mu\) | [1/Pa] | 0 |
| Symbol | Units | Atmosphere | Surface | Impervious Stratum | Permeable Stratum | |
|---|---|---|---|---|---|---|
| Density | \(\rho\) | [Kg/m3] | 2500 | 2500 | 2500 | 2500 |
| Porosity | \(\varphi\) | [-] | 1.0d30 | 1.0d30 | 1.0d30 | 0.5 |
| Permeability | Kr | [md] | 1.0d30 | 1.0d30 | 0.0d30 | 1.0d5 |
| Compressibility | Cr | [1/Pa] | 0 | 0 | 0 | 0 |
Figure Comparative analysis – GETFLOWS vs. Analytical Solution by EXCEL
The root mean square error (RMSE) was used to compare the analytical results and the results of GETFLOWS simulation. The RMSE is computed with:
\(RMSE = \sqrt{\frac{1}{N}\sum_{i = 1}^{N}\left( A_{i} - N_{i} \right)^{2}}\).
In this expression, N is the number of elements of the vectors to be compared, \(A_{i}\left( i = 1,\ldots,N \right)\) are the analytical results and \(N_{i}\left( i = 1,\ldots,N \right)\) are the numerical results obtained with GETFLOWS. The RMSE values are shown below.
| Distance from upstream end [m] | Number of points | RMSE |
|---|---|---|
| 1 | 100 | 0.0011319 |
| 3 | 100 | 0.0021811 |
| 5 | 100 | 0.0029911 |
| 9 | 120 | 0.0039458 |
Ogata, A. and R. B. Banks, A solution of the partial differential equation of longitudinal dispersion in porous media, U.S. Geological Survey Professional Paper 411-A (1961)
| Fluid system | V&V test case |
|---|---|
| Fluid phase | |
| F-1: Aqueous phase | |
| F-2: Gas phase | C-I-1, C-I-2, C-I-3, C-I-4,C-I-5,C-I-6, C-I-7, C-I-7mod, C-I-8 |
| F-3: Non-aqueous phase liquid (NAPL) | C-I-1, C-I-2, C-I-4, C-I-6, C-I-7, C-I-mod, C-I-8 |
| Fluid characteristics | |
| F-4: Density | |
| F-5: Viscosity | C-I-1, C-I-2, C-I-3, C-I-4,C-I-5,C-I-6, C-I-7, C-I-7mod, C-I-8 |
| F-6: Pressure dependence | C-I-1, C-I-2, C-I-3, C-I-4,C-I-5,C-I-6, C-I-7, C-I-7mod, C-I-8 |
| F-7: Temperature dependence | C-I-2, C-I-5, C-I-6, C-I-7, C-I-8 |
| F-8: Super critical state | |
| Surface flow | V&V test case |
| Flow characteristics | |
| R-1: Uniform flow | C-I-1 |
| R-2: Non-uniform flow | C-I-2 |
| R-3: Unsteady flow | C-I-2 |
| R-4: Infiltration | |
| R-5: Discharge | |
| Open channel flow | |
| Mean velocity formula | |
| R-6: Manning’s equation | C-I-1,2 |
| R-7: Chezzy’s formula | |
| Solving the equation of motion | |
| R-8: Dynamic Wave | |
| R-9: Diffusion wave approximation | |
| R-10: Linearized diffusion wave approximation | C-I-1,2 |
| R-11: Motion wave approximation | |
| Runoff model | |
| R-12: Storage function method | |
| R-13: Tank model | |
| R-14: Distributed model | C-I-1,2 |
| Land use characteristics | |
| R-15: Rainfall distribution | |
| R-16: Temporal variation of rainfall | |
| R-17: Snow cover . snow melting | |
| R-18: Evapotranspiration | |
| R-19: Sea level change | C-I-6, C-I-7 |
| R-20: Land use | |
| R-22: Canopy interception | |
| R-23: Litter interception | C-I-1,2 |
| Surface flow parameters | |
| R-24: Equivalent roughness coefficient | |
| Man-made structures | |
| R-25: Sluice gate-sluice | |
| R-26: Weir | |
| R-27: Dam | |
| R-28: Storm water infiltration facilities | |
| R-29: Artificial recharge facilities | |
| Solute transport | V&V test case |
| Conservative transport process | |
| T-1: Advection | |
| T-2: Mechanical dispersion | |
| T-3: Molecular diffusion | |
| T-4: Multi-component | |
| Inter phase mass transfer | |
| T-5 : Adsorption (Vapour→Solid ) | |
| T-6 : Adsorption (Liquid →Solid ) | |
| T-7 : Desorption (Solid → vapour) | |
| T-8 : Desorption (Solid → Liquid ) | |
| T-9 : Volatilization | |
| T-10: Condensation | |
| Suction | |
| Isothermal adsorption equilibrium | |
| T-11: Linear(Retardation) | |
| T-12: Langmuir | |
| T-13: Freudlich | |
| T-14: Adsorption kinetics | |
| Chemical reaction | |
| T-15: Ion exchange | |
| T-16: Substitution / Hydrolysis | |
| T-17: Dissolution (Vapour → Aqueous) | |
| T-18: Dissolution(Non-aqueous phase → Aqueous phase) | |
| T-19: Dissolution (Solid → Aqueous) | |
| T-20: Precipitation | |
| T-21: Oxidation/Reduction | |
| T-22: Acid-base reaction | |
| T-23: Complex formation | |
| T-24: Microbial degradation | |
| T-25: Radioactive decay | |
| Response format | |
| T-26: Zero order reaction | |
| T-27: 1st order reaction | |
| T-28: 2nd order reaction | |
| T-29: Chain reaction | |
| Solute transport parameters | |
| T-30: Porosity | |
| Dispersion length | |
| T-31: Isotropy | |
| T-32: 2D anisotropy | |
| T-33: 3D anisotropy | |
| T-34: Homogeneous | |
| T-35: Heterogeneity | |
| T-36: Scale dependency | |
| Diffusion coefficient | |
| T-37: Homogeneous | |
| T-38: Heterogeneity | |
| T-39: Multi-component | |
| Retardation factor | |
| T-40: Homogeneous | |
| T-41: Heterogeneity | |
| T-42: Tortuosity | |
| T-43: Reaction rate constant | |
| T-44: Henry’s Constant | |
| T-45: Half-life | |
| Sink/Source | |
| Point sources (Wells) | |
| T-46: Constant flow/concentration injection | |
| T-47: Variable flow/concentration injection | |
| T-48: Groundwater withdrawal | |
| T-49: Radiation source(Infiltration trench) | |
| T-50: Horizontal plane source(Farms, Reclaimed site) | |
| T-51: plant uptake | |
| Output | V&V test case |
| Echo back | |
| O-1: Echo of the input | C-I-1, C-I-2, C-I-3, C-I-4,C-I-5,C-I-6, C-I-7, C-I-7mod, C-I-8 |
| Results output (format) | |
| O-2: Binary format | C-I-1, C-I-2, C-I-3, C-I-4,C-I-5,C-I-6, C-I-7, C-I-7mod, C-I-8 |
| O-3: ASCII format | C-I-1, C-I-2, C-I-3, C-I-4,C-I-5,C-I-6, C-I-7, C-I-7mod, C-I-8 |
| O-4: Spatial distribution | C-I-1, C-I-2, C-I-3, C-I-4,C-I-5,C-I-6, C-I-7, C-I-7mod, C-I-8 |
| O-5: Time series | C-I-1, C-I-2, C-I-3, C-I-4,C-I-5,C-I-6, C-I-7, C-I-7mod, C-I-8 |
| O-6: Screen display (text) | C-I-1, C-I-2, C-I-3, C-I-4,C-I-5,C-I-6, C-I-7, C-I-7mod, C-I-8 |
| O-7: Screen display (graph) | |
| O-8: Image file | |
| Results output (type) | |
| O-9: Pressure | C-I-1, C-I-2, C-I-3, C-I-4,C-I-5,C-I-6, C-I-7, C-I-7mod, C-I-8 |
| O-10: Potential | C-I-1, C-I-2, C-I-3, C-I-4,C-I-5,C-I-6, C-I-7, C-I-7mod, C-I-8 |
| O-11: Saturation factor | C-I-1, C-I-2, C-I-3, C-I-4,C-I-5,C-I-6, C-I-7, C-I-7mod, C-I-8 |
| O-12: Pressure variation | |
| O-13: Saturation variation | |
| O-14: Interstitial flux | C-I-1, C-I-2, C-I-3, C-I-4,C-I-5,C-I-6, C-I-7, C-I-7mod, C-I-8 |
| O-15: Infiltration flux | C-I-4 |
| O-16: Evapotranspiration flux | |
| O-17: Boundary flux | |
| O-18: Flow rate / velocity | C-I-1, C-I-2, C-I-3, C-I-4,C-I-5,C-I-6, C-I-7, C-I-7mod, C-I-8 |
| O-19: Stream lines- Path of particles (image) | |
| O-20: Mass balance | |
| Calculated information output | |
| O-21: Iteration progress | C-I-1, C-I-2, C-I-3, C-I-4,C-I-5,C-I-6, C-I-7, C-I-7mod, C-I-8 |
| O-22: Iteration error | C-I-1, C-I-2, C-I-3, C-I-4,C-I-5,C-I-6, C-I-7, C-I-7mod, C-I-8 |
| O-23: Mass balance error | |
| O-24: CPU time | |
| O-25: memory allocation | |
| Subsurface fluid flow | V&V test case |
| Flow characteristics | |
| G-1: Single phase flow | C-I-3, C-I-4, C-I-5, C-I-6, C-I-7, C-I-8 |
| G-2: Two phase flow | C-I-8 |
| G-3: Multiphase flow | |
| G-4: Water Vapour | |
| G-4: Brine(Density flow) | |
| G-6: Darcy’s flow | C-I-3, C-I-4, C-I-5, C-I-6, C-I-7, C-I-8 |
| G-7: Non-Darcy’s flow | |
| Hydrological characteristics of the media | |
| G-8: Porous media | C-I-3, C-I-4, C-I-5, C-I-6, C-I-7 |
| G-9: Discrete fracture | |
| G-10: Dual porosity model | |
| G-11: Homogeneous hydraulic properties | C-I-3, C-I-4, C-I-5 |
| G-12: Heterogeneous hydraulic properties | C-I-6, C-I-7, C-I-8 |
| G-13: Anisotropic hydraulic properties | |
| G-14: Compressible soil | C-I-5, C-I-6, C-I-7, C-I-8 |
| G-15: Swelling | |
| G-16: Shrinking | |
| G-17: Dipping layer | |
| G-18: Multi-layer type | C-I-6, C-I-7, C-I-8 |
| Media parameters | |
| G-19: Porosity | C-I-3, C-I-4, C-I-5, C-I-6, C-I-7, C-I-8 |
| G-20: Porosity variation | |
| G-21: Permeability | C-I-3, C-I-4, C-I-5, C-I-6, C-I-7, C-I-8 |
| G-22: Permeability variation | |
| G-23: Compression ratio | C-I-5, C-I-6, C-I-7 |
| G-24: Residual saturation | |
| Saturation vs Capillary pressure(suction) | |
| G-25: Model selection | |
| G-26: Tabular input (optional) | C-I-8 |
| G-27: Hysteresis | |
| Saturation factor vs Relative permeability | |
| (Unsaturated hydraulic conductivity) | |
| G-28: Model selection | |
| G-29: Tabular input (optional) | |
| G-30: Hysteresis | |
| G-31: Three phase relative permeability model | C-I-8 |
| Fluid process | |
| G-32: Infiltration of surface water | |
| G-33: Evapotranspiration | C-I-4 |
| G-34: Formation of capillary zone | |
| Sink/Source | |
| Point sources (Wells) | |
| G-35: Constant flow | C-I-5 |
| G-36: Variable flow | |
| G-37: Constant pressure | C-I-6, C-I-7, C-I-8 |
| G-38: Well loss | |
| G-39: Grid-radius compensation | C-I-5 |
| G-40: Well-bore storage | |
| G-41: Multilayer completion | C-I-5 |
| Radiation source | |
| G-42: Constant flow | |
| G-43: Variable flow | |
| G-44: Constant pressure | C-I-3, C-I-4, C-I-8 |
| Heat transport | V&V test case |
| Heat transport mechanism | |
| H-1: Advection | |
| H-2: Heat conduction | |
| H-3: Thermal dispersion | |
| H-4: Solid phase-liquid thermal diffusion | |
| H-5: Radiation | |
| H-6: Phase-change | |
| H-7: Heat exchange between phases | |
| Point sources (Wells) | |
| H-8: Heat generation | |
| Heat transport parameters | |
| H-9: Porosity | |
| Thermal dispersion coefficient | |
| H-10: Isotropy | |
| H-11: Anisotropy | |
| H-12: Homogeneous | |
| H-13: Heterogeneity | |
| Solid thermal conductivity | |
| H-14: Homogeneous | |
| H-15: Heterogeneity | |
| Sink/Source | |
| H-16: Constant flow-temperature injection | |
| H-17: Variable flow-temperature injection | |
| H-18: Groundwater withdrawal | |
| H-19: Radiation source | |
| H-20: Horizontal plane source | |
| Sediment transport | V&V test case |
| Sediment transport process | |
| S-1: Bed load | |
| S-2: Suspended sediment | |
| S-3: Slope failure | |
| S-4: Topographic change | |
| S-5: Spread terrain | |
| Sediment transport parameters | |
| S-6: Particle size distribution | |
| S-7: Particle density | |
| S-8: subjugation coefficient | |
| Numerical solution - Solver | V&V test case |
| Spatial orientation | |
| N-1: 1-Dimensional horizontal | C-I-1, C-I-2, C-I-3 |
| N-2: 1-Dimensional vertical | C-I-3, C-I-4 |
| N-3: 2-Dimensional horizontal | |
| N-4: 2-Dimensional vertical | C-I-6, C-I-7, C-I-8 |
| N-5: 2-Dimensional radial | |
| N-6: Fully 3-dimensional | C-I-5 |
| N-7: 3-Dimensional cylindrical | |
| N-8: 3-Dimensional radial | |
| Space discretization | |
| N-9 : No discretization | |
| N-10: Uniform grids | C-I-1, C-I-2, C-I-3, C-I-4, C-I-8 |
| N-11: Variable grid spacing | C-I-5, C-I-6, C-I-7 |
| N-12: Moving grid (Node relocation) | |
| N-13: Local Grid Refinement (LGR) | |
| Grid formation | |
| N-14: 1-dimensional linear | |
| N-15: 1-dimensional nonlinear | |
| N-16: 2-dimensional triangular | |
| N-17: 2-dimensional nonlinear triangular | |
| N-18: 2-dimensional rectangular | |
| N-19: 2-dimensional square | |
| N-20: 2-dimensional quadrilateral | |
| N-21: 2-dimensional nonlinear quadrilateral | |
| N-22: 2-dimensional polygon | |
| N-23: 2-dimensional cylindrical | |
| N-24: 3-dimensional cube | |
| N-25: 3-dimensional rectangular | |
| N-26: 3-dimesional hexahedral | C-I-1, C-I-2, C-I-3, C-I-4,C-I-5,C-I-6, C-I-7, C-I-7mod, C-I-8 |
| N-27: 3-dimensional tetrahedron | |
| N-28: 3-dimensional spherical | |
| Numerical solution | |
| N-29: Finite difference method | |
| N-30: Integral finite difference method | C-I-1, C-I-2, C-I-3, C-I-4,C-I-5,C-I-6, C-I-7, C-I-7mod, C-I-8 |
| N-31: Finite element method | |
| N-32: Particle tracking method | |
| Time discretization | |
| N-33: Explicit method | |
| N-34: Fully implicit method | C-I-1, C-I-2, C-I-3, C-I-4,C-I-5,C-I-6, C-I-7, C-I-7mod, C-I-8 |
| N-35: Crank-Nicholson low | |
| Time Stepping Scheme | |
| N-36: Fixed time step | C-I-2 |
| N-37: Variable time step | C-I-1, C-I-3, C-I-4,C-I-5,C-I-6, C-I-7, C-I-7mod, C-I-8 |
| Nonlinear solution | |
| N-38: Picard’s successive iteration method | |
| N-39: Newton-Raphson low | C-I-1, C-I-2, C-I-3, C-I-4,C-I-5,C-I-6, C-I-7, C-I-7mod, C-I-8 |
| Matrix Solver | |
| N-40: Iteration | C-I-1, C-I-2, C-I-3, C-I-4,C-I-5,C-I-6, C-I-7, C-I-7mod, C-I-8 |
| N-41: Direct method | |
| N-42: Successive locking process (SLP) |
©GETFLOWS Validation and Verification, 2023
GETFLOWS verification and validation manual (V&V)
V&V category I & II
Geosphere Environmental Technology Corp. (GET Corp.)
NCO Kanda Awajicho-Build. 3F
2-1 Kanda Awajicho, Chiyoda-ku, Tokyo 101-0063, Japan
Phone: 03-5283-5825 (representative), http://www.getc.co.jp/english
@Copyright Geoshpere environmental technology Corp.
All Rights reserved.
When we mention “Verification”, we mean that we solve the independently conducted benchmark questions and evaluate the properties in function and operation. In addition, we test the built-in algorithm and the internal data processing; as a result we can demonstrate the consistency, integrity and reliability in the codes regarding the design basis. When we mention “Validation”, we mean that we confirm the relevance of the theoretic foundation and the modeling of the codes writing the behavior of real system through comparison between independently observed groundwater system response and the calculation result. Regarding the difference between the two notions, one intends to confirm the closed system without considering the uncertainty and the other intends to confirm the open system included the uncertainty.
Source: Verification and Validation in the universal value simulator analyzing the water and material circulation, Yasuhiro Tawara, Koji Yamashita and others, summary of the speech in the conference of Japanese Association of Groundwater Hydrology, spring 2010.↩︎